核醫學科建設相關標準簡介(十一)《核醫學輻射防護與安全要求》 HJ 1188—2021
目前涉及到核醫學科建設標準主要有三個歸口部門,分別為住建部、衛健委和環保部,發布的標準主要為:
住房和城鄉建設部:《綜合醫院建設標準》 建標110-2021 住房和城鄉建設部:《綜合醫院建筑設計規范》 GB 51039-2014 衛生健康委員會:《核醫學放射防護要求》 GBZ 120—2020 生態環境部:《核醫學輻射防護與安全要求》 HJ 1188—2021

7、放射性廢物的管理(摘選)
固體放射性廢物的管理
固體放射性廢物應收集于具有屏蔽結構和電離輻射標志的專用廢物桶。廢物桶內應放置專用塑料袋直接收納廢物。(固體放射性廢物的收集要求) 放射性廢物每袋重量不超過20kg。裝滿廢物的塑料袋應密封后及時轉送至放射性廢物暫存間貯存。(放射性廢物袋承重至少20kg) 產生少量放射性廢物和利用貯存衰變方式處理放射性廢物的單位,經審管部門批準可以將廢物暫存在許可的場所和專用容器中。暫存時間和總活度不能超過審管部門批準的限制要求。 放射性廢物貯存場所應安裝通風換氣裝置,放射性廢物中含有易揮發放射性核素的,通風換氣裝置應有單獨的排風管道。入口處應設置電離輻射警告標志,采取有效的防火、防丟失、防射線泄漏等措施。(放射性廢物貯存場所應有通風換氣裝置,單獨的排風管道) 廢物暫存間內應設置專用容器盛放固體放射性廢物袋(桶),不同類別廢物應分開存放。容器表面應注明廢物所含核素的名稱、廢物的類別、入庫日期等信息,并做好登記記錄。(建議是每種核素一個廢物桶) 固體放射性廢物暫存時間滿足下列要求的,經監測輻射劑量率滿足所處環境本底水平,α表面污染小于0.08 Bq/cm2、β表面污染小于0.8 Bq/cm2的,可對廢物清潔解控并作為醫療廢物處理:a)所含核素半衰期小于24小時的放射性固體廢物暫存時間超過30天;b)所含核素半衰期大于24小時的放射性固體廢物暫存時間超過核素最長半衰期的10倍;c)含碘-131核素的放射性固體廢物暫存超過180天。(固體廢物暫存要求)
液態放射性廢物的管理
核醫學工作場所應設置有槽式或推流式放射性廢液衰變池或專用容器,收集放射性藥物操作間、核素治療病房、給藥后患者衛生間、衛生通過間等場所產生的放射性廢液和事故應急時清洗產生的放射性廢液。(兩種衰變池的類型) 核醫學工作場所放射性藥物標記、分裝、注射后的殘留液和含放射性核素的其他廢液應收集在專用容器中。含有長半衰期核素的放射性廢液應單獨收集存放。盛放放射性廢液的容器表面應張貼電離輻射標志。(廢液單獨貯存,長半衰期單獨收集,就想知道多長時間的半衰期屬于長半衰期?) 核醫學工作場所的上水需配備洗消處理設備(包括洗消液)??刂茀^和衛生通過間內的淋浴間、盥洗水盆、清洗池等應選用腳踏式或自動感應式的開關,以減少場所內的設備放射性污染。頭、眼和面部宜采用向上沖淋的流動水。(這幾個地方的裝修用具需要滿足這個要求) 放射性廢液收集的管道走向、閥門和管道的連接應設計成盡可能少的死區,下水道宜短,大水流管道應有標記,避免放射性廢液集聚,便于檢測和維修。(管道盡可能的短這個是很好理解的,便于檢測和維修這是設計需要注意的)
放射性廢液貯存
經衰變池和專用容器收集的放射性廢液,應貯存至滿足排放要求。衰變池或專用容器的容積應充分考慮場所內操作的放射性藥物的半衰期、日常核醫學診療及研究中預期產生貯存的廢液量以及事故應急時的清洗需要;衰變池池體應堅固、耐酸堿腐蝕、無滲透性、內壁光滑和具有可靠的防泄漏措施。(滿足排放要求,這個是重要的,關注這個實際就和儲存時間沒有關系了) 含碘-131治療病房的核醫學工作場所應設置槽式廢液衰變池。槽式廢液衰變池應由污泥池和槽式衰變池組成,衰變池本體設計為2組或以上槽式池體,交替貯存、衰變和排放廢液。在廢液池上預設取樣口。有防止廢液溢出、污泥硬化淤積、堵塞進出水口、廢液衰變池超壓的措施。(基礎知識,記住是病房) 核醫學診斷和門診碘-131治療場所,可設置推流式放射性廢液衰變池。推流式衰變池應包括污泥池、衰變池和檢測池。應采用有效措施確保放射性廢液經污泥池過濾沉淀固形物,推流至衰變池,衰變池本體分為3-5級分隔連續式衰變池,池內設導流墻。污泥池池底有防止和去除污泥硬化淤積的措施。
放射性廢液排放
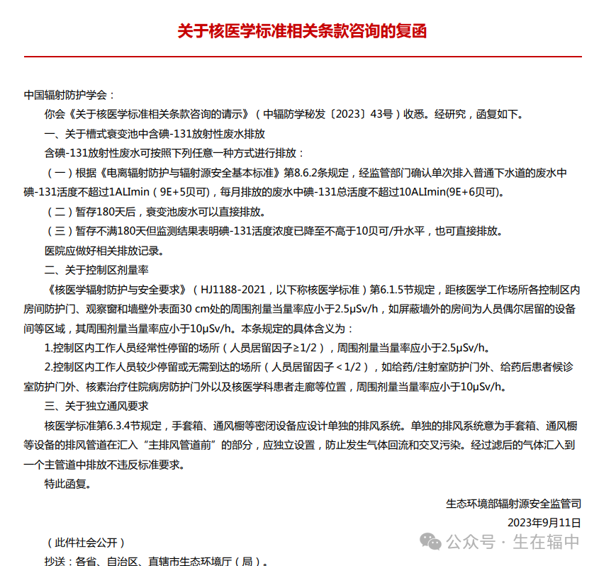
對于槽式衰變池貯存方式:a)所含核素半衰期小于24小時的放射性廢液暫存時間超過30天后可直接解控排放;b)所含核素半衰期大于24小時的放射性廢液暫存時間超過10倍最長半衰期(含碘-131核素的暫存超過180天),監測結果經審管部門認可后,按照GB 18871中8.6.2規定方式進行排放。放射性廢液總排放口總a不大于1Bq/L、總β不大于10Bq/L、碘-131的放射性活度濃度不大于10Bq/L。 對于推流式衰變池貯存方式,所含核素半衰期大于24小時的,每年應對衰變池中的放射性廢液進行監測,碘-131和最長半衰期核素的放射性活度濃度應滿足GB 18871附錄A表A1的要求。 排放的要求看看下面的回復函吧 
氣態放射性廢物的管理
產生氣態放射性廢物的核醫學場所應設置獨立的通風系統,合理組織工作場所的氣流,對排出工作場所的氣體進行過濾凈化,避免污染工作場所和環境。(通風要求也看看上面的回復函) 應定期檢查通風系統過濾凈化器的有效性,及時更換失效的過濾器,更換周期不能超過廠家推薦的使用時間。更換下來的過濾器按放射性固體廢物進行收集、處理。(過濾材料是耗材,記得定期更換)
| 上一篇:核醫學科建設相關標準簡介(十) HJ 1188—2021 《核醫學輻射防護與安全要求》 | 下一篇:沒有了! |


